WARNING:
JavaScript is turned OFF. None of the links on this concept map will
work until it is reactivated.
If you need help turning JavaScript On, click here.
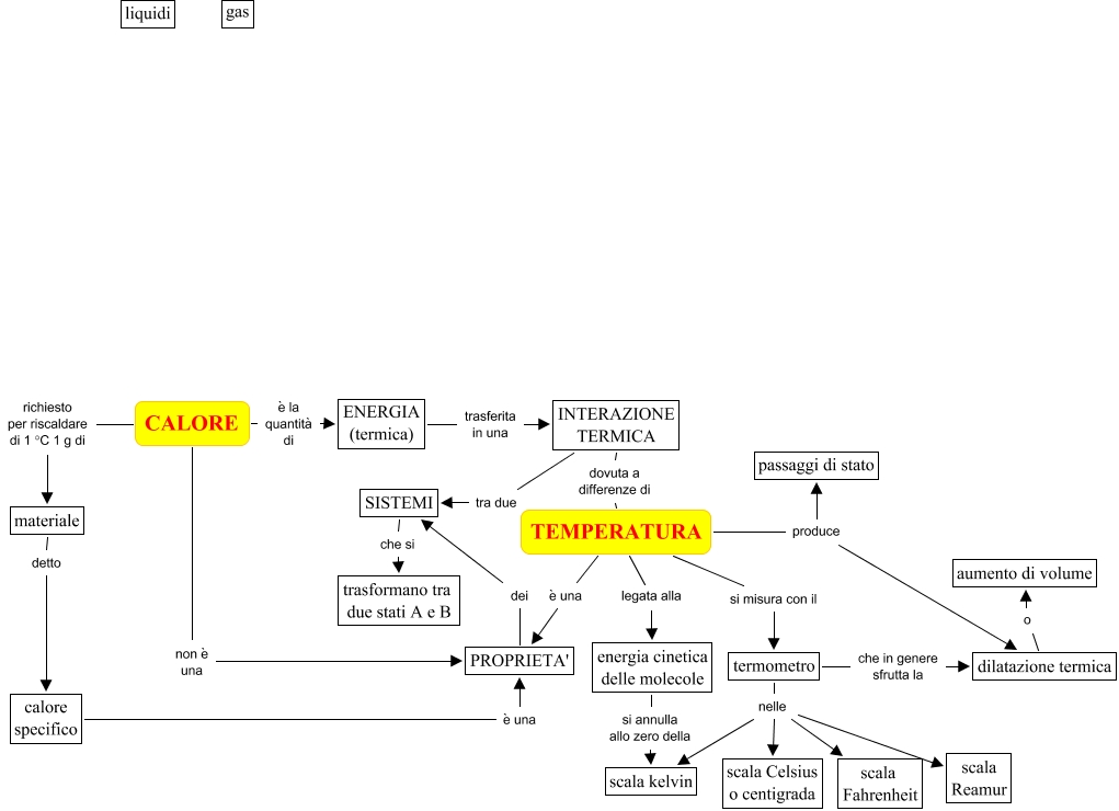
Questa Cmap, creata con IHMC CmapTools, contiene informazioni relative a: CALORE E TEMPERATURA, CALORE richiesto per riscaldare di 1 °C 1 g di materiale, energia cinetica delle molecole si annulla allo zero della scala kelvin, dilatazione termica o aumento di volume, TEMPERATURA legata alla energia cinetica delle molecole, termometro nelle scala Reamur, termometro nelle scala Celsius o centigrada, INTERAZIONE TERMICA tra due SISTEMI, termometro nelle scala kelvin, termometro nelle scala Fahrenheit, PROPRIETA' dei SISTEMI, INTERAZIONE TERMICA dovuta a differenze di TEMPERATURA, TEMPERATURA produce passaggi di stato, ENERGIA (termica) trasferita in una INTERAZIONE TERMICA, TEMPERATURA è una PROPRIETA', calore specifico è una PROPRIETA', SISTEMI che si trasformano tra due stati A e B, TEMPERATURA produce dilatazione termica, CALORE non è una PROPRIETA', termometro che in genere sfrutta la dilatazione termica, CALORE è la quantità di ENERGIA (termica)