WARNING:
JavaScript is turned OFF. None of the links on this concept map will
work until it is reactivated.
If you need help turning JavaScript On, click here.
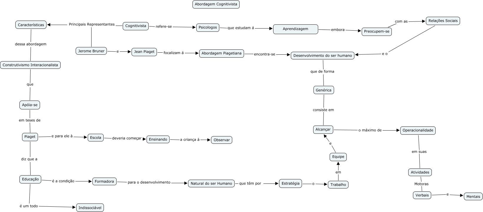
Esse mapa conceitual, produzido no IHMC CmapTools, tem a informação relacionada a: construt, Jerome Bruner e Jean Piaget, Cognitivista Principais Representantes Jerome Bruner, Formadora para o desenvolvimento Natural do ser Humano, Psicologos que estudam á Aprendizagem, Atividades Motoras Verbais, Preocupem-se com as Relações Sociais, Piaget e para ele à Escola, Verbais e Mentais, Cognitivista Principais Representantes Características, Ensinando a criança à Observar, Genérica consiste em Alcançar, Educação é um todo Indissociável, Construtivismo Interacionalista que Apóia-se, Escola deveria começar Ensinando, Relações Sociais e o Desenvolvimento do ser humano, Educação é a condição Formadora, Características dessa abordagem Construtivismo Interacionalista, Psicologos que estudam á Aprendizagem, Natural do ser Humano que têm por Estratégia, Piaget diz que a Educação