WARNING:
JavaScript is turned OFF. None of the links on this concept map will
work until it is reactivated.
If you need help turning JavaScript On, click here.
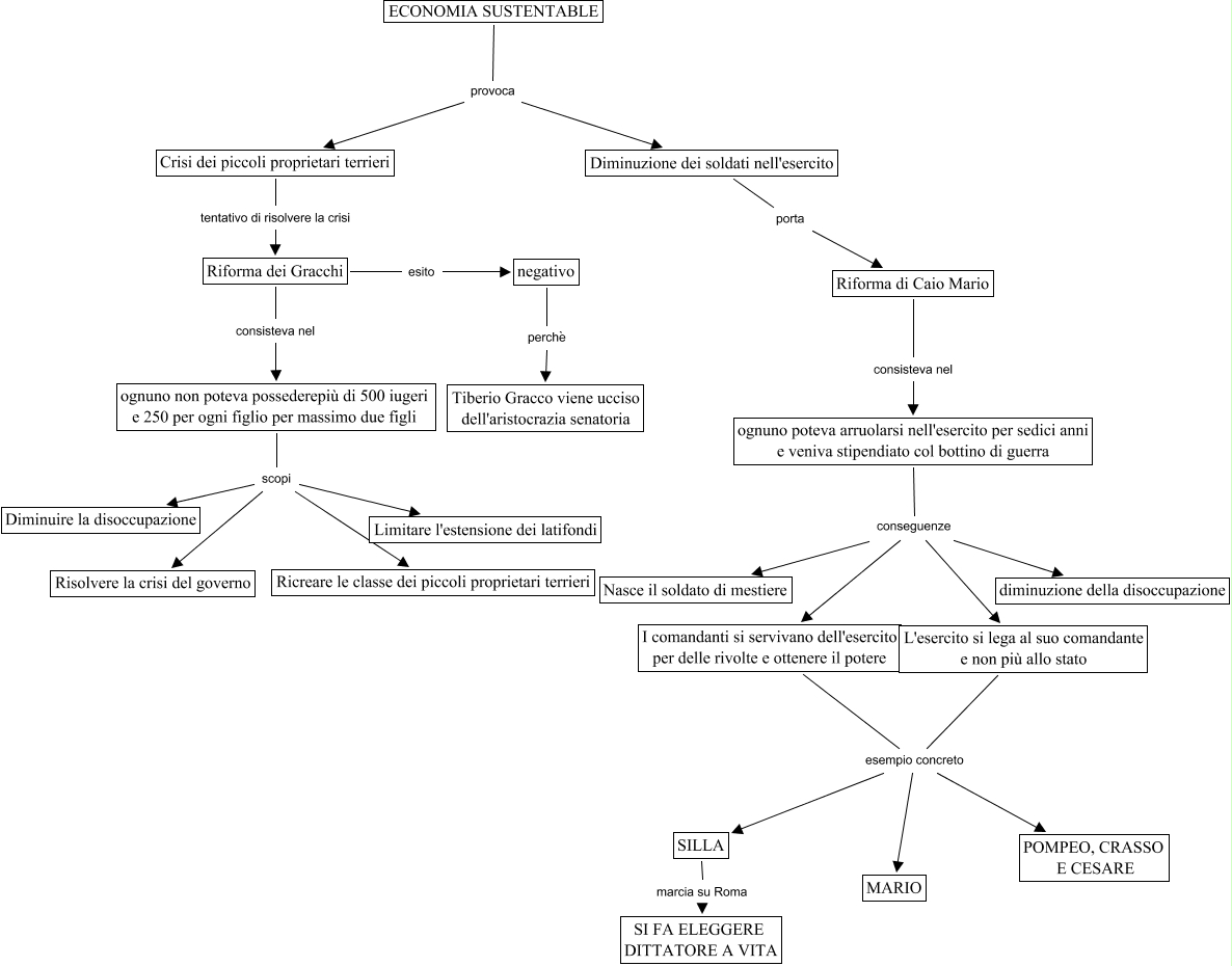
Este Cmap, tiene información relacionada con: crisi_Roma_IIIsec_aC_Sciamanna, I comandanti si servivano dell'esercito per delle rivolte e ottenere il potere esempio concreto POMPEO, CRASSO E CESARE, ognuno non poteva possederepiù di 500 iugeri e 250 per ogni figlio per massimo due figli scopi Limitare l'estensione dei latifondi, negativo perchè Tiberio Gracco viene ucciso dell'aristocrazia senatoria, Diminuzione dei soldati nell'esercito porta Riforma di Caio Mario, ognuno poteva arruolarsi nell'esercito per sedici anni e veniva stipendiato col bottino di guerra conseguenze I comandanti si servivano dell'esercito per delle rivolte e ottenere il potere, L'esercito si lega al suo comandante e non più allo stato esempio concreto MARIO, ognuno poteva arruolarsi nell'esercito per sedici anni e veniva stipendiato col bottino di guerra conseguenze diminuzione della disoccupazione, ECONOMIA SUSTENTABLE provoca Crisi dei piccoli proprietari terrieri, I comandanti si servivano dell'esercito per delle rivolte e ottenere il potere esempio concreto MARIO, L'esercito si lega al suo comandante e non più allo stato esempio concreto POMPEO, CRASSO E CESARE, ognuno non poteva possederepiù di 500 iugeri e 250 per ogni figlio per massimo due figli scopi Risolvere la crisi del governo, ognuno poteva arruolarsi nell'esercito per sedici anni e veniva stipendiato col bottino di guerra conseguenze L'esercito si lega al suo comandante e non più allo stato, Riforma dei Gracchi consisteva nel ognuno non poteva possederepiù di 500 iugeri e 250 per ogni figlio per massimo due figli, ognuno non poteva possederepiù di 500 iugeri e 250 per ogni figlio per massimo due figli scopi Ricreare le classe dei piccoli proprietari terrieri, Riforma di Caio Mario consisteva nel ognuno poteva arruolarsi nell'esercito per sedici anni e veniva stipendiato col bottino di guerra, Crisi dei piccoli proprietari terrieri tentativo di risolvere la crisi Riforma dei Gracchi, ognuno poteva arruolarsi nell'esercito per sedici anni e veniva stipendiato col bottino di guerra conseguenze Nasce il soldato di mestiere, ognuno non poteva possederepiù di 500 iugeri e 250 per ogni figlio per massimo due figli scopi Diminuire la disoccupazione, L'esercito si lega al suo comandante e non più allo stato esempio concreto SILLA, Riforma dei Gracchi esito negativo