WARNING:
JavaScript is turned OFF. None of the links on this concept map will
work until it is reactivated.
If you need help turning JavaScript On, click here.
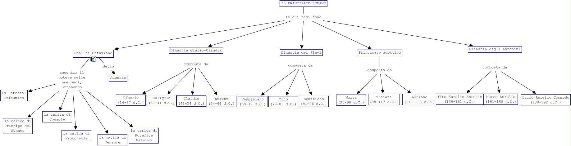
Questa Cmap, creata con IHMC CmapTools, contiene informazioni relative a: principatoromano, IL PRINCIPATO ROMANO le cui fasi sono Principato adottivo, Principato adottivo composta da Traiano (98-117 d.C.), Dinastia degli Antonini composta da Marco Aurelio (161-180 d.C.), Dinastia dei Flavi composta da Domiziano (81-96 d.C.), Dinastia dei Flavi composta da Tito (79-81 d.C.), Eta' di Ottaviano accentra il potere nelle sue mani, ottenendo la carica di Proconsole, Eta' di Ottaviano accentra il potere nelle sue mani, ottenendo la carica di Potefice Massimo, Eta' di Ottaviano accentra il potere nelle sue mani, ottenendo la carica di Principe del Senato, Eta' di Ottaviano detto Augusto, IL PRINCIPATO ROMANO le cui fasi sono Dinastia dei Flavi, IL PRINCIPATO ROMANO le cui fasi sono Dinastia Giulio-Claudia, Principato adottivo composta da Nerva (96-98 d.C.), Dinastia degli Antonini composta da Tito Aurelio Antonio (138-161 d.C.), Dinastia Giulio-Claudia composta da Claudio (41-54 d.C.), Principato adottivo composta da Adriano (117-138 d.C.), Eta' di Ottaviano accentra il potere nelle sue mani, ottenendo la carica di Console, IL PRINCIPATO ROMANO le cui fasi sono Eta' di Ottaviano, Dinastia Giulio-Claudia composta da Nerone (54-68 d.C.), IL PRINCIPATO ROMANO le cui fasi sono Dinastia degli Antonini, Dinastia Giulio-Claudia composta da Tiberio (14-37 d.C.)