WARNING:
JavaScript is turned OFF. None of the links on this concept map will
work until it is reactivated.
If you need help turning JavaScript On, click here.
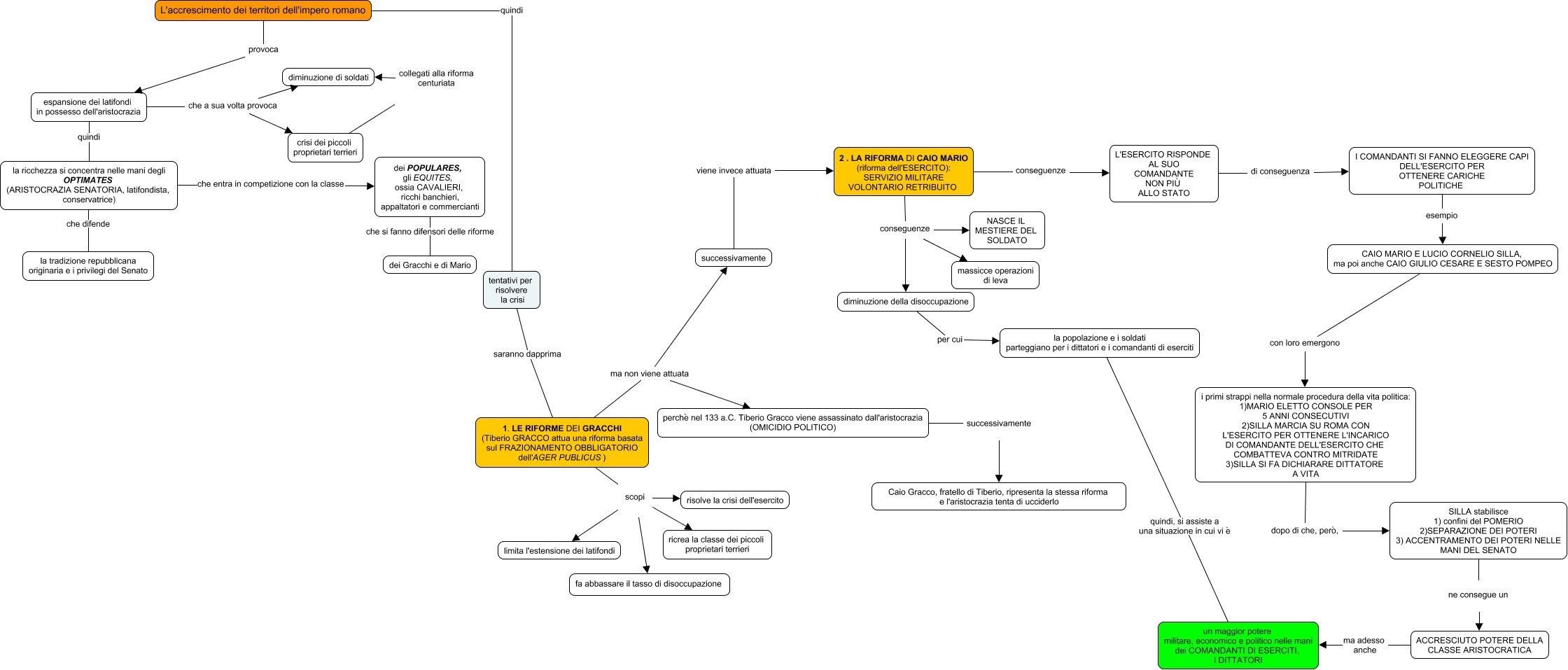
Questa Cmap, creata con IHMC CmapTools, contiene informazioni relative a: esp_lat 2b_Dai_Gracchi, L'accrescimento dei territori dell'impero romano quindi tentativi per risolvere la crisi, CAIO MARIO E LUCIO CORNELIO SILLA, ma poi anche CAIO GIULIO CESARE E SESTO POMPEO con loro emergono i primi strappi nella normale procedura della vita politica: 1)MARIO ELETTO CONSOLE PER 5 ANNI CONSECUTIVI 2)SILLA MARCIA SU ROMA CON L'ESERCITO PER OTTENERE L'INCARICO DI COMANDANTE DELL'ESERCITO CHE COMBATTEVA CONTRO MITRIDATE 3)SILLA SI FA DICHIARARE DITTATORE A VITA, dei POPULARES, gli EQUITES, ossia CAVALIERI, ricchi banchieri, appaltatori e commercianti che si fanno difensori delle riforme dei Gracchi e di Mario, la popolazione e i soldati parteggiano per i dittatori e i comandanti di eserciti quindi, si assiste a una situazione in cui vi è un maggior potere militare, economico e politico nelle mani dei COMANDANTI DI ESERCITI, i DITTATORI, ACCRESCIUTO POTERE DELLA CLASSE ARISTOCRATICA ma adesso anche un maggior potere militare, economico e politico nelle mani dei COMANDANTI DI ESERCITI, i DITTATORI, 1. LE RIFORME DEI GRACCHI (Tiberio GRACCO attua una riforma basata sul FRAZIONAMENTO OBBLIGATORIO dell'AGER PUBLICUS) scopi ricrea la classe dei piccoli proprietari terrieri, I COMANDANTI SI FANNO ELEGGERE CAPI DELL'ESERCITO PER OTTENERE CARICHE POLITICHE esempio CAIO MARIO E LUCIO CORNELIO SILLA, ma poi anche CAIO GIULIO CESARE E SESTO POMPEO, L'accrescimento dei territori dell'impero romano provoca espansione dei latifondi in possesso dell'aristocrazia, crisi dei piccoli proprietari terrieri collegati alla riforma centuriata diminuzione di soldati, diminuzione della disoccupazione per cui la popolazione e i soldati parteggiano per i dittatori e i comandanti di eserciti, 1. LE RIFORME DEI GRACCHI (Tiberio GRACCO attua una riforma basata sul FRAZIONAMENTO OBBLIGATORIO dell'AGER PUBLICUS) scopi limita l'estensione dei latifondi, SILLA stabilisce 1) confini del POMERIO 2)SEPARAZIONE DEI POTERI 3) ACCENTRAMENTO DEI POTERI NELLE MANI DEL SENATO ne consegue un ACCRESCIUTO POTERE DELLA CLASSE ARISTOCRATICA, successivamente viene invece attuata 2 . LA RIFORMA DI CAIO MARIO (riforma dell'ESERCITO): SERVIZIO MILITARE VOLONTARIO RETRIBUITO, 1. LE RIFORME DEI GRACCHI (Tiberio GRACCO attua una riforma basata sul FRAZIONAMENTO OBBLIGATORIO dell'AGER PUBLICUS) scopi risolve la crisi dell'esercito, i primi strappi nella normale procedura della vita politica: 1)MARIO ELETTO CONSOLE PER 5 ANNI CONSECUTIVI 2)SILLA MARCIA SU ROMA CON L'ESERCITO PER OTTENERE L'INCARICO DI COMANDANTE DELL'ESERCITO CHE COMBATTEVA CONTRO MITRIDATE 3)SILLA SI FA DICHIARARE DITTATORE A VITA dopo di che, però, SILLA stabilisce 1) confini del POMERIO 2)SEPARAZIONE DEI POTERI 3) ACCENTRAMENTO DEI POTERI NELLE MANI DEL SENATO, L'ESERCITO RISPONDE AL SUO COMANDANTE NON PIÙ ALLO STATO di conseguenza I COMANDANTI SI FANNO ELEGGERE CAPI DELL'ESERCITO PER OTTENERE CARICHE POLITICHE, espansione dei latifondi in possesso dell'aristocrazia che a sua volta provoca crisi dei piccoli proprietari terrieri, tentativi per risolvere la crisi saranno dapprima 1. LE RIFORME DEI GRACCHI (Tiberio GRACCO attua una riforma basata sul FRAZIONAMENTO OBBLIGATORIO dell'AGER PUBLICUS), 1. LE RIFORME DEI GRACCHI (Tiberio GRACCO attua una riforma basata sul FRAZIONAMENTO OBBLIGATORIO dell'AGER PUBLICUS) ma non viene attuata successivamente, 2 . LA RIFORMA DI CAIO MARIO (riforma dell'ESERCITO): SERVIZIO MILITARE VOLONTARIO RETRIBUITO conseguenze diminuzione della disoccupazione